

市场篇
(一)租金表现
1、全球重点国家租金动态
(1)美国:根据Zillow的数据,截至5月25日,美国平均月租金为2100美元。
(2)加拿大:根据最新的2025年5月租金报告,大温依然是全国租房最昂贵的地区,其中北温连续第二个月超越温哥华,领跑全国,一室租金高达 2680加元/月,两室 3563加元/月。紧随其后的是温哥华、高贵林、本拿比和多伦多。
(3)英国:随着夏季租赁旺季的临近,英格兰的租金水平持续走高。根据Goodlord租赁指数的数据,2025年5月的平均租金达到了1226英镑,比4月的1216英镑上涨了近1%,创下自2024年10月以来的新高。
(4)法国:根据《L'Étudiant》2025年5月发布的住房调查数据:法国全国学生工作室平均月租为458欧元,巴黎地区平均月租高达905欧元。
(5)澳大利亚:据Cotality (CoreLogic)最新数据显示,澳大利亚住宅价格在5月再次上涨0.5%,使得今年前五个月的累计涨幅达1.7%。这波增长呈现出“全面开花”的态势,所有首府城市在5月均录得至少0.4%的涨幅。
2、全国20城普通公寓租金情况
2025年5月,全国20城普通公寓量升价减。
从供应量来看,全国20城普通公寓合计供应5074套,环比上升13.03%。具体来看,有10个城市供应量上涨,其中北京涨幅显著,环比大幅上升118.12%至1372套;深圳、上海、厦门、苏州、合肥共5个城市涨幅位于20%以上。
从租金来看,全国20城普通公寓平均租金49.95元/月/平方米,环比下跌2.27%。具体来看,一线城市平均租金93.61元/月/平方米,环比下跌0.9%;新一线城市平均租金40.02元/月/平方米,环比下跌3.78%;二线城市平均租金36.09元/月/平方米,环比下降0.67%。

(二)政策动态
1、中央政策
5月,中共中央办公厅、国务院办公厅印发《关于持续推进城市更新行动的意见》,提出支持利用存量低效用地建设保障性住房。这一举措可加速存量改造,缓解重点城市租赁房源结构性短缺问题。
此外,市场监管总局发布了《城镇房屋租赁合同(示范文本)》,涵盖了租赁期限、租金支付、租赁用途等多个关键条款,明确租赁双方权责冠达管理,降低交易风险,规范市场秩序,促进租赁市场健康发展。

2、地方政策
本月,天津、重庆、武汉、合肥等地围绕住房租赁市场出台差异化政策,主要聚焦于租房提取公积金、房源筹集、装配式建筑等方面。其中天津支持公积金跨省互通,职工在北京、河北租赁保租房的,也可按本市政策提取公积金;重庆向低收入住房困难家庭发放租赁补贴;武汉计划收购3000套个人二手住房用于各类租赁住房、安置房;合肥新建保障性住房、人才公寓等需采用装配式建筑。


品牌篇
(一)品牌榜单
1、品牌分类型榜单
5月,各大品牌开启毕业季促销预热活动,住房租赁市场热度回升,住房租赁品牌指数环比上升5.8%。其中,国资系品牌指数上升明显(8.3%),均值57.5;地产系品牌指数上升5.1%至55.5;品牌运营商指数上升2.82%至43.6。

本月,国资系品牌中,壹间公寓、东南青年汇新晋榜单;地产系品牌中,滨江暖屋新晋榜单;品牌运营商无变化。
从品牌指数变化来看,东南青年汇、壹间公寓加大媒体发声力度,涨幅分别为147.1%、83.2%。

2、品牌分区域榜单
从区域来看,本月西北区域品牌指数下滑明显,跌幅为20.7%;华东区域和全国性区域品牌指数上升,涨幅分别为9.8%、7.2%。其他区域变化相对较小。

本月,全球性区域品牌中,Townplace本舍新晋榜单;全国性区域品牌中,碧桂园商管•碧家新晋榜单;华东区域品牌中,新黄浦·筑梦城新晋榜单;华南区域品牌无变化。
从品牌指数变化来看,名致服务公寓、寓见安居、东南青年汇、新黄浦·筑梦城环比涨幅超60%。

(二)品牌指数细分维度
1、媒体指数
5月,品牌媒体指数前十依次为:泊寓、东南青年汇、壹间公寓、雅阁公寓、城投宽庭、冠寓、方隅公寓、壹棠服务公寓、新黄浦·筑梦城、乐乎公寓。

REITs方面,中金厦门安居REIT扩募申请获受理,进入加速推进阶段。
项目运营方面,滨江集团长租公寓平均出租率达90%以上;滨纷公寓打造的全国首家租赁社区心理健康中心——“滨纷心灵驿站”揭牌仪式在滨纷公寓·觅庭社区圆满举办。

2、投资指数
5月,品牌投资指数前十依次为:冠寓、Youtha有巢、魔方公寓、城发美寓、瓴寓、碧桂园商管•碧家、抱家公寓、绘家青年公寓、自如寓、乐乎青年社区。

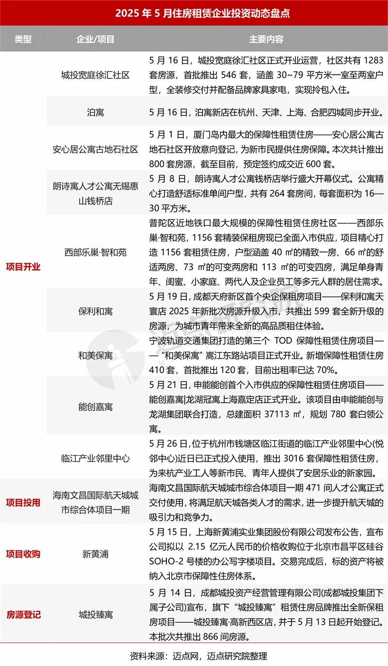
本月,项目开业速度加快。
项目开业方面,城投宽庭徐汇社区、朗诗寓人才公寓无锡惠山钱桥店、西部乐巢·智和苑等多个项目开业运营,累计提供房源超8600套(间)。
项目投用方面,海南文昌国际航天城综合体项目一期471间人才公寓交付使用。
项目收购方面,新黄浦拟以2.15亿元收购北京昌平办公项目,交易后将用于保障性住房。
房源登记方面,城投臻寓·高新西区店于5月13日起开始登记,共推出866间房源。


“2025年5月住房租赁品牌传播力榜单”数据来源于迈点品牌指数MBI,根据迈点品牌指数MBI 291家品牌数据汇总统计而成。具体说明:
1.迈点品牌指数MBI(住房租赁部分)说明
迈点品牌指数MBI(住房租赁部分)主要从媒体指数、投资指数2个维度分析品牌在互联网和移动互联网的传播力。这是迈点研究院自主开发的“迈点品牌指数监测系统” Meadin Brand Index Monitoring System(MBIMS)提供的一项免费数据分析服务。
计算公式:MBI=a*MI+b*II
注:MBI,指某品牌的迈点品牌指数MBI数据;a、b,指系统中的加权系数;MI(Media Index),指媒体指数;II(Investment Index),指投资指数。注意:企业或个人可参照品牌指数数据对品牌发展进行监测和预测,但迈点品牌指数MBI不能与其品牌发展完全等同。
(1)媒体指数(MI):一段时期内,主流媒体、大众媒体、行业媒体和自媒体报道中与品牌关键词相关的正面新闻数量,具体渠道包括人民日报、新华社、央视网、百度资讯、今日头条、腾讯、新浪、网易、搜狐、凤凰、迈点、房天下、微信、微博、抖音、快手、小红书、视频号等。
(2)投资指数(II):一段时期内,该品牌在大中华区市场的房源覆盖情况,具体要素包括累计开业情况、新增开业情况、累计签约情况、新增签约情况、城市覆盖密度、投资业主关注等。
2.统计时间:2025年5月1日-5月31日
3.监测范围:291家市场主流住房租赁品牌
基于百人团队的全时监测、超千种维度的数据抓取、5轮层层精校与自我审核,迈点品牌指数MBI最终得以化繁为简,将繁杂的数据表象精炼为客观指数并加以呈现。历经10年有余的数据积淀与深耕冠达管理,迈点品牌指数MBI也日益成为洞察行业品牌发展变化的风向标。
]article_adlist-->

]article_adlist-->
海量资讯、精准解读,尽在新浪财经APP
配先查提示:文章来自网络,不代表本站观点。